大旗谷资源网 Design By www.zqyou.com
最近,在研究百度开源的PaddleSpeech框架,百度开源了其训练的模型、代码等,所以基于此,就有了今天的离线版本。
1、软件概览
软件名字叫做:音频转文字小工具离线版,基于百度Paddle Speech框架,进行重构代码打包而成。考虑到兼容性,目前的版本仅支持CPU转换,所以速度确实慢些(测试R5-3600的CPU一分钟音频转换时长30s,而测试RTX 2060显卡仅需3s),仅支持Windows 64位系统。软件主要实现批量上传音频文件进行语音转文字的功能,语音识别正确率还可以,虽然比不上在线版的。

2、软件体验
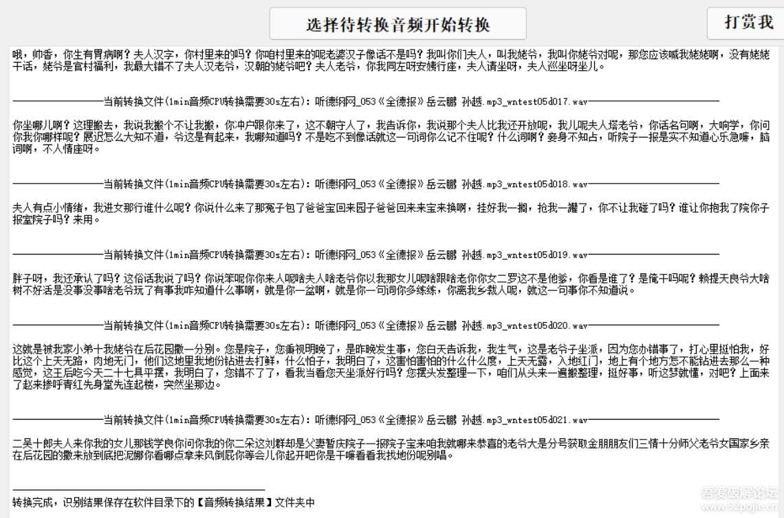
软件比较大(1.3GB+),毕竟里面有AI离线模型,下载解压打开,如下测试转换20多分钟的岳云鹏相声,正确率还算可以,就是速度确实慢些,毕竟CPU。

考虑到硬件方面的差异,所以对音频做了切分,每个切分片段时长1min,最终转换结果都在软件目录的音频转换结果文件夹下的txt文件,如下所示:

蜂蜜浏览器_蜂蜜浏览器_QQ截图20220306121602.jpg
3、小结
总之,这款离线版软件还可以,关键是免费,虽说速度有些慢,转换正确率也有些低,后续可能会出基于GPU版的,那个速度就飞快了。
4、下载
很多人反馈闪退,经过虚拟机测试,确实存在问题,已修复。
如下新连接可以使用:
https://cloud.189.cn/t/ziayMb6biQji
(访问码:eup9)
另外软件基于python 3.9打包,所以Windows 7不支持。
大旗谷资源网 Design By www.zqyou.com
广告合作:本站广告合作请联系QQ:858582 申请时备注:广告合作(否则不回)
免责声明:本站文章均来自网站采集或用户投稿,网站不提供任何软件下载或自行开发的软件! 如有用户或公司发现本站内容信息存在侵权行为,请邮件告知! 858582#qq.com
免责声明:本站文章均来自网站采集或用户投稿,网站不提供任何软件下载或自行开发的软件! 如有用户或公司发现本站内容信息存在侵权行为,请邮件告知! 858582#qq.com
大旗谷资源网 Design By www.zqyou.com
暂无音频转文字小工具,离线版来了,无限用!的评论...
P70系列延期,华为新旗舰将在下月发布
3月20日消息,近期博主@数码闲聊站 透露,原定三月份发布的华为新旗舰P70系列延期发布,预计4月份上市。
而博主@定焦数码 爆料,华为的P70系列在定位上已经超过了Mate60,成为了重要的旗舰系列之一。它肩负着重返影像领域顶尖的使命。那么这次P70会带来哪些令人惊艳的创新呢?
根据目前爆料的消息来看,华为P70系列将推出三个版本,其中P70和P70 Pro采用了三角形的摄像头模组设计,而P70 Art则采用了与上一代P60 Art相似的不规则形状设计。这样的外观是否好看见仁见智,但辨识度绝对拉满。
更新日志
2025年10月16日
2025年10月16日
- 小骆驼-《草原狼2(蓝光CD)》[原抓WAV+CUE]
- 群星《欢迎来到我身边 电影原声专辑》[320K/MP3][105.02MB]
- 群星《欢迎来到我身边 电影原声专辑》[FLAC/分轨][480.9MB]
- 雷婷《梦里蓝天HQⅡ》 2023头版限量编号低速原抓[WAV+CUE][463M]
- 群星《2024好听新歌42》AI调整音效【WAV分轨】
- 王思雨-《思念陪着鸿雁飞》WAV
- 王思雨《喜马拉雅HQ》头版限量编号[WAV+CUE]
- 李健《无时无刻》[WAV+CUE][590M]
- 陈奕迅《酝酿》[WAV分轨][502M]
- 卓依婷《化蝶》2CD[WAV+CUE][1.1G]
- 群星《吉他王(黑胶CD)》[WAV+CUE]
- 齐秦《穿乐(穿越)》[WAV+CUE]
- 发烧珍品《数位CD音响测试-动向效果(九)》【WAV+CUE】
- 邝美云《邝美云精装歌集》[DSF][1.6G]
- 吕方《爱一回伤一回》[WAV+CUE][454M]