主板诊断卡相信很多电脑爱好者朋友都不会陌生,它是维修主板的必备工具。有好多朋友刚开始学习电脑维修,对诊断卡不是很了解。今天小编来讲一下主板诊断卡怎么用,这里的难点其实主要在于主板诊断卡代码的理解与处理方法,本文适合维修电脑新手朋友学习,老司机就跳过吧!
主板诊断卡也叫post卡,是维修主板的必备工具,主板BIOS在每次启动时,都会对系统的电路、存储器、键盘、视频部分、硬盘、软驱等各个组件进行严格的测试,并分析硬盘系统配置,对已配置的基本I/O设置实现初始化,一起正常后,再引操作导系统。主板诊断卡的工作原理就是利用主板BIOS内部自检程序的检测结果,通过代码一一显示出来,从而找到电脑主板故障。
目前市面上的主板诊断卡都是大同小异,有的只是个别的功能差异,对于一些新手朋友来说,建议使用高级一些的主板诊断卡,这种诊断卡支持直接中文故障显示,小白也能轻松定位电脑故障。
目前,市面上售的高级一些主板诊断卡就是上面这种,支持一卡诊断出码,并伴有中文提示,可以让新手朋友告别看不懂诊断代码,定位故障难的问题。
让你告别英文代码,轻松定位电脑故障原因,小问题自己动手,大修理也不怕被忽悠了。
除了带中文显示的主板诊断卡,我们见的最多其实还是传统的四位代码显示的主板诊断卡,这种诊断卡需要维修人员对诊断代码比较了解,新手朋友也可以通过本文的代码含义找到相应的电脑故障问题。
一般来说,主板诊断卡可将主板启动时BIOS内部自检程序的检测过程转换成代码,读取卡上的显示代码,对照故障代码表,可快速诊断或定位主板、内存、CPU、电源等相关部件的故障。下面我们具体来看看主板诊断卡的使用方法。
主板诊断卡使用方法:
①将电脑关机(台式电脑);
②将主板诊断卡,插在主板的PCI插槽;
③开机,然后查看主板诊断卡显示的代码,通过代码即可定位电脑故障了。
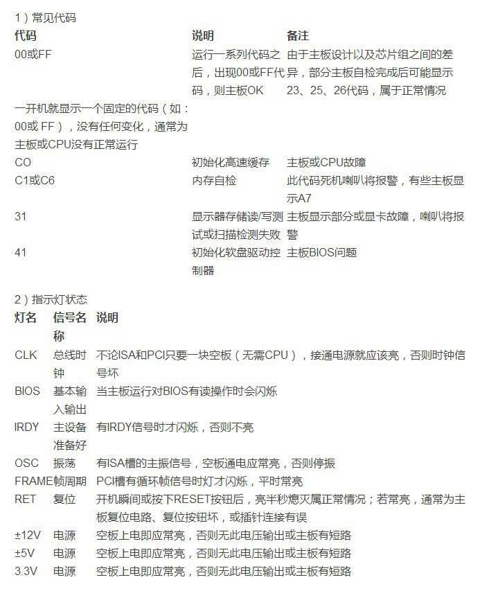
总的来说,主板诊断卡使用非常简单,复杂的是代汉含义的理解,以下是主板诊断卡代码与指示灯状态见诊断卡说明书。
操作步骤
当机器在加电启动的自检过程中出现无显故障时(例如:自检硬件不通过、喇叭报警、显示器不能正常显示等)
1) 首先将电源供电断开,利用观察法,检查整机各部件的外观情况,是否有明显的外观不良和烧毁的痕迹;
2) 如果没发现异常,再利用硬件最小系统法,将主板诊断卡插在ISA或PCI槽上(如主板带ISA槽,建议先选择ISA槽;如没有ISA槽,再选择PCI槽。选择PCI槽时最好是靠近中间的槽,因为该卡与少量主板有兼容性问题,使用第一个或最后一个PCI槽时可能引起“00”无显),连接好喇叭与主板SPEAKER插座的连线;
3) 接通电源,启动最小系统。观察主板诊断卡左上角的两个发光管显示的代码,对照故障代码表,确认故障。此时也可通过指示灯状态、喇叭声音来判断故障;
4) 如果在最小系统下没发现问题,再利用逐步添加法,逐一添加其他设备,观察诊断卡显示代码的情况,找出故障件。
注意事项
1) 在最小系统下,部分故障存在重码(例如:“OO”、“C0”、“C1”代码)现象,导致无法最终定位到一个部件上。当遇到此情况时,建议采用替换法进一步确认,以便分离故障件;
2) 由于存在兼容性问题,可能出现使用第一个或最后一个PCI槽时(少量的QDI 810、694X芯片组主板),引起系统无显,代码为“OO”的情况,因此在使用诊断卡时,最好使用靠中间的PCI槽;
3) 由于每款主板的设计以及BIOS厂商都有差异,显示的代码略有区别,另外个别代码(例如: “A7”,通常为主板内存插槽或内存条故障)在说明书中可能没有说明,请注意特殊情况的归纳总结;
4) 当遇到显示器正常显示后出现的故障,该诊断卡基本已不再起作用,请根据显示器显示的情况来处理故障,此时诊断卡的代码仅供参考;
5) 当诊断卡插在ISA槽上时,请将诊断卡有元件的一面朝向主板电源接口位置,若插反,系统无法工作,而且还可能损坏部件。
文章最后为大家附上主板诊断卡含义大全与相关电脑故障维修实例,觉得不错的朋友,快收藏吧。
主板诊断卡代码详解(对照表),特殊代码“00”和“ff”及其他其实代码有三种含义,如下。
主板诊断卡代码含义定位电脑故障维修实例图解,内容比较多,建议大家收藏哦。
好了,以上就是主板诊断卡使用方法与主板诊断卡代码含义详解大全,希望对广大学习电脑维修的朋友有所帮助。本文是迄今为止,带来的主板诊断卡怎么用,最详细的使用教程,希望大家会喜欢。大家如果还有疑问的话,可以在下方的评论框内给我们留言哦。我们会尽自己所能的为大家解答。谢谢大家一如既往的支持,也请大家继续关注的后续教程和软件。
免责声明:本站文章均来自网站采集或用户投稿,网站不提供任何软件下载或自行开发的软件! 如有用户或公司发现本站内容信息存在侵权行为,请邮件告知! 858582#qq.com
更新日志
- 小骆驼-《草原狼2(蓝光CD)》[原抓WAV+CUE]
- 群星《欢迎来到我身边 电影原声专辑》[320K/MP3][105.02MB]
- 群星《欢迎来到我身边 电影原声专辑》[FLAC/分轨][480.9MB]
- 雷婷《梦里蓝天HQⅡ》 2023头版限量编号低速原抓[WAV+CUE][463M]
- 群星《2024好听新歌42》AI调整音效【WAV分轨】
- 王思雨-《思念陪着鸿雁飞》WAV
- 王思雨《喜马拉雅HQ》头版限量编号[WAV+CUE]
- 李健《无时无刻》[WAV+CUE][590M]
- 陈奕迅《酝酿》[WAV分轨][502M]
- 卓依婷《化蝶》2CD[WAV+CUE][1.1G]
- 群星《吉他王(黑胶CD)》[WAV+CUE]
- 齐秦《穿乐(穿越)》[WAV+CUE]
- 发烧珍品《数位CD音响测试-动向效果(九)》【WAV+CUE】
- 邝美云《邝美云精装歌集》[DSF][1.6G]
- 吕方《爱一回伤一回》[WAV+CUE][454M]









